细胞外基质(Extracellular Matrix,ECM)主要包括弹性蛋白、胶原、透明质酸和纤连蛋白等成分。作为人体重要的组成部分,ECM保持动态重塑与降解,释放游离ECM片段进入局部微环境和全身循环,然而这些降解片段对机体衰老的影响尚不清晰;同时,机体组织的衰老如何导致全身衰老也未明了。

2025年9月29日,浙江大学基础医学院/良渚实验室欧阳宏伟教授团队在Nature Aging发表了题为“Elastin-derived extracellular matrix fragments drive aging through innate immune activation”的研究论文。该工作首次揭示了ECM降解片段作为血液循环中的衰老驱动因素,提供了一种针对特定弹性蛋白片段信号的衰老干预策略。

研究团队首先发现血液中的弹性蛋白、透明质酸、纤连蛋白和胶原蛋白降解片段含量均与年龄呈正相关。在小鼠模型中,通过尾静脉注射这些片段,发现弹性蛋白片段对小鼠寿命缩短和致衰老表型的效应最为显著(图1)。通过筛选,团队发现了弹性蛋白片段中导致上述效应主要是由含有VGVAPG的寡肽(称为E-motif)介导的。

图1 ECM降解片段与衰老的相关性
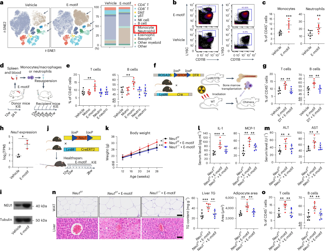
机制上,团队发现长期注射E-motif的小鼠淋巴细胞比例会上升,在缺少淋巴细胞的小鼠中,E-motif导致的衰老效应被大幅缓解。进一步研究淋巴细胞激活的上游信号,发现注射E-motif早期,外周血的单核细胞和中性粒细胞的比例升高。在缺少单核/巨噬细胞的小鼠中,E-motif导致的T/B细胞比例上升效应被大幅减缓。为揭示单核/巨噬细胞中控制下游效应的关键分子靶点,本研究对注射E-motif小鼠的单核/巨噬细胞进行了转录组测序以及相关的验证,发现E-motif受体复合物的重要成分NEU1和相应信号通路发生上调(图2)。

图2 单核细胞/巨噬细胞以NEU1依赖的方式介导E-motif激活适应性免疫
团队向自然衰老小鼠体内持续注射NEU1抑制剂,发现其延长了野生型自然衰老小鼠的寿命(17%),并在延缓了野生型小鼠、免疫人源化小鼠和约克夏猪的衰老相关表型。最后,本研究收集了1068例人类血清样本以及相应的体检数据,在这些样本中发现血清弹性蛋白浓度和高血压、肝功能异常、脂质代谢异常、肾功能异常等有显著的正相关性(图3)。

图3 NEU1抑制剂的潜在临床价值
综上,本研究发现了ECM降解片段对衰老过程有直接影响。尤其认为弹性蛋白片段是血液中重要的“衰老传染源”。抑制弹性蛋白降解片段信号,可以减轻慢性炎症,延长健康寿命和绝对寿命。
浙江大学基础医学院/良渚实验室欧阳宏伟教授为本文唯一通讯作者,浙江大学2019级博士研究生、良渚实验室2024级博士后易俊志为本文的第一作者,浙江大学2022级基础医学博士生王逸轩、2021级“口腔5+3”本科生隋海如和2021级巴德年班本科生陈志初为本文的共同第一作者。本研究得到了国家重点研发计划(2022YFA1104600)、国家自然科学基金(T2121004)和 浙江省“尖兵领雁+X”研发攻关计划(2024SSYS0027)等的支持。



