长期使用阿片类镇痛药如吗啡常伴随运动兴奋、精神依赖等副作用,其背后神经机制尚不明确。2025年12月1日,浙江大学医学院脑科学与脑医学学院、双脑中心李晓明教授团队在Advanced Science上发表题为Delta Opioid Receptors within the Cortico-Thalamic Circuitry Underlie Hyperactivity Induced by High-Dose Morphine的研究论文,首次揭示扣带皮层向未定带中间段的谷氨酸能投射是高剂量吗啡引起运动亢进的关键神经环路,并发现该效应由未定带内δ阿片受体介导,为阿片类药物副作用的精准干预提供了新靶点。

图1:模式图
阿片类药物是从罂粟中提取的生物碱及衍生物,能缓解疼痛,但长期服用可上瘾。近年来,阿片类药物的上瘾和滥用情况愈演愈烈,已然演变成为“最严重的公共卫生危机”。《2024年世界毒品问题报告》显示,阿片类药物在毒品中造成的伤害最大,致死人数占吸毒死亡人数的76%。国际麻醉品管制局公布的2016—2020年数据显示我国阿片类药物消耗量整体呈上升趋势。吗啡作为阿片类物质,是临床上应用最为广泛的且最有效的镇痛剂,但其强成瘾性大大掣肘了其医疗应用。对吗啡作用机制进行更深入的研究对于更好地发挥吗啡的镇痛作用、减少和阻断其成瘾的危害具有重要意义。以往研究多集中于阿片类药物的奖赏与镇痛机制,而对其诱发运动兴奋的神经环路与分子基础了解甚少。
2019年,该作者在Neuron期刊上发表研究,揭示头端腹侧被盖区(rVTA)至中缝背核(DRN)的神经环路对吗啡奖赏具有特异性调节作用,却不影响吗啡的镇痛效果以及吗啡诱导的过度运动,提示吗啡介导的不同行为可能依赖于相互独立又有所关联的神经环路及神经元亚型,因此,深入探究吗啡的神经调控机制,在基础研究层面,将有助于揭示大脑如何通过不同的神经环路和神经元亚型对吗啡的不同作用进行特异性调控,完善吗啡相关神经生物学理论,为后续的研究开拓新的方向和靶点。
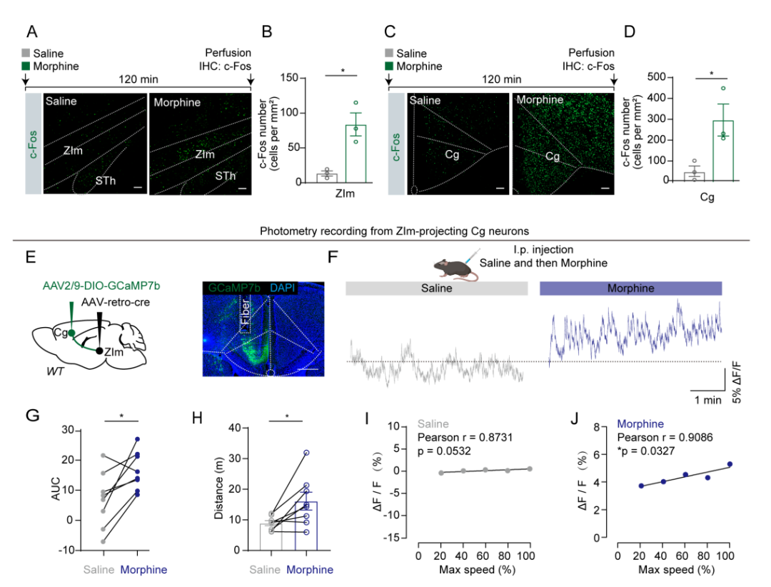
研究发现,从扣带皮层投射至未定带中间段的兴奋性神经环路,是驱动吗啡诱发过度运动的关键“开关”。高剂量吗啡可显著激活扣带皮层(Cg)到未定带中段(ZIm)的兴奋性投射环路;该环路的钙信号在吗啡注射后出现显著增加;

图2. Cg-ZIm神经环路参与吗啡诱导的过度运动
抑制Cg-ZIm环路可明显减少急性及慢性吗啡诱导的过度活动,同时不改变吗啡的镇痛效果;而光遗传激活Cg-ZIm即可“模拟”吗啡注射后引起的运动亢进效应。这些数据提供了直接证据:该兴奋性环路是吗啡导致小鼠过度运动的关键驱动力。

图3. 化学遗传学抑制Cg-ZIm环路特异的降低慢性吗啡诱导的过度运动
研究进一步发现,该环路的关键“刹车”位于未定带内的δ阿片受体。通过特异性阻断或敲低该受体,能有效抑制高剂量吗啡导致的运动亢进。这一发现具有重要的转化价值,它提示通过精准干预特定受体-环路组合,未来有望在保留强大镇痛能力的同时,消除令人困扰的运动激活等副作用。

图4. DOR拮抗剂可抑制高剂量吗啡引发的过度运动
该发现首次将ZIm特定环路内的DOR与阿片类药物相关的精神运动效应明确联系,为以往主要聚焦μ阿片受体(MOR)的研究体系提供重要拓展。这项工作与团队2019年发现的rVTA-DRN特异介导吗啡的奖赏环路形成呼应,共同构建了“不同阿片行为效应由不同神经环路编码”的框架。它不仅为阿片类药物的研究提供全新的“多环路并行调控”模式,也为开发更安全、更精准的下一代镇痛药物与干预策略奠定了关键的理论基础。
本文第一作者为浙江大学医学院李春悦博士(现任职于复旦大学附属华山医院),通讯作者为浙江大学医学院李晓明教授、严敏教授、复旦大学李玥研究员、浙江大学黄慧倩副研究员。同时该研究得到了复旦大学王以政院士、上海交通大学袁逖飞教授的大力支持,以及国家自然科学基金、科技创新2030重大项目等支持。
