植物在自然生长过程中持续面临干旱、高光、高温等多种非生物胁迫,这些胁迫严重影响作物产量与品质。为适应环境变化,植物进化出复杂的细胞器与细胞核之间的通信机制——即细胞器逆向信号。其中,线粒体作为能量和代谢中枢,在感知内部紊乱与外部胁迫时,可通过逆向信号通路调控核基因表达,以重塑细胞代谢、维持稳态并启动适应性响应。然而,线粒体应激信号如何整合激素合成、氧化还原平衡与能量代谢,从而系统调控植物抗逆性的分子机制,尚不清晰。
2026年1月29日,浙江大学生命科学学院James Whelan/贺存满团队,联合澳大利亚La Trobe大学、美国Salk研究所等单位,在国际知名植物学期刊《Plant Communications》上发表了题为“Alternative oxidase and ethylene form a positive feed-forward loop in mitochondrial retrograde signalling”的研究论文。

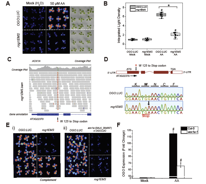
该研究深入解析了线粒体逆向信号(MRR)通路,首次揭示了交替氧化酶(AOX)在线粒体功能紊乱条件下对乙烯合成的关键作用,并发现二者形成正反馈调控环路,共同增强线粒体应激信号,从而调控植物对非生物胁迫的适应能力。研究团队以拟南芥为材料,通过筛选对线粒体功能抑制特异的报告基因OGO,并结合正向遗传学方法,鉴定出线粒体交替氧化酶AOX1a是调控该信号通路的关键因子。

进一步研究发现,在由线粒体功能紊乱诱发的线粒体逆向信号中,核心转录因子ANAC017会上调AOX的表达,而AOX的活性对于乙烯的合成至关重要。这种由AOX活性支持的乙烯合成,与ANAC017介导的转录调控协同作用,形成了一个正反馈调控环,显著放大了线粒体应激信号。代谢组学分析表明,在aox1a突变体中,与一碳代谢、抗坏血酸-谷胱甘肽循环、甲硫氨酸循环以及能量状态(ATP/ADP)相关的多种代谢物均发生显著紊乱,揭示了AOX在维持细胞氧化还原平衡和激素合成代谢中的核心作用。

该研究不仅阐明了AOX通过支持乙烯合成从而广泛参与植物多种胁迫响应的分子机制,也为通过调控线粒体信号通路以增强作物抗逆性提供了新的理论基础与潜在靶点。
论文第一作者为浙江大学生命科学学院百人计划研究员贺存满,通讯作者为James Whelan院士。此外,生命科学学院徐娟教授、寿惠霞教授、王勇研究员,浙江大学-丽水生命健康联合创新中心张严研究员,澳大利亚La Trobe大学Oliver Berkowitz研究员、Mathew Lewsey教授,美国Salk及Howard Hughes 医学研究所Joseph R. Ecker院士为研究工作提供了重要支持。研究得到了国家自然科学基金、中国博士后科学基金、澳大利亚研究理事会及霍华德·休斯医学研究所等多个项目的资助。



